今日是:
当前位置: 首页 >> 新闻中心 >> 医院资讯 >> 正文
医院资讯
我院新增3个​省级临床重点专科建设项目
来源: 发布时间:2026-01-29 17:18:17 
分享到:
微信扫一扫:分享
X

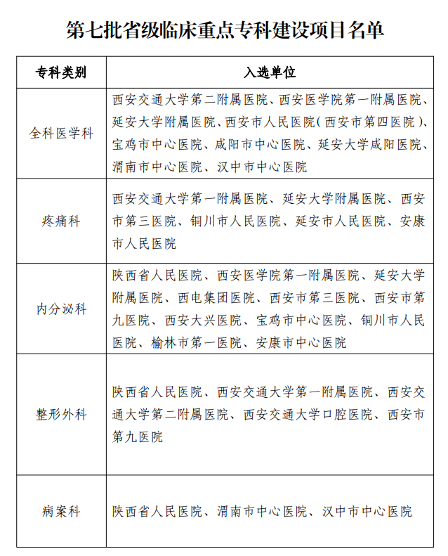
近日,省卫健委下发通知,我院病案科、整形外科、内分泌科被确立为陕西省第七批省级临床重点专科建设项目。

省卫健委近年来持续强化对省级临床重点专科建设项目的全过程管理,本次同期开展了第五批省级临床重点专科建设项目中期评估,全省共有47个项目(含我院3个)通过评估,另有8个项目被列为警示类项目。这一情况明确要求各项目建设科室必须严格对照既定建设方案,在技术水平提升、人才队伍培养、基础设施建设等方面持续发力,确保全面、扎实地完成各项建设目标。

学科建设办公室将继续发挥协调与服务职能,全力支持各临床重点专科的建设工作,为科室发展提供有力保障,确保我院在未来的专科建设与评估中均能取得优异成果,助力医院整体高质量发展再上新台阶。


您是第 个访问网站的!

 copyright@2007 www.spph-sx.com All Rights Reserved 陕西省人民医院版权所有

地 址:主院区:西安市友谊西路256号 | 邮 编:710068 电 话:029-85251331

西咸院区:西咸新区秦汉新城泾渭大道南段5000号 | 邮编:712038 电话:029-968120

传 真: 029-85236987  | 备案/许可证号:陕ICP备05003741号-1

陕公网安备 61010302000727号